TRADEMARK
To get early trademark registration try to Choose a unique and distinctive mark to avoid different stages such as objection by trademark registry and the opposition by third party and can get the registration certificate in around 6 to 8 months A trademark is a visual symbol which may be a word, signature, name, device, label, numerals, or combination of colors used by one undertaking on goods or services or other articles of commerce to distinguish it from other similar goods or services originating from a different undertaking.
Trademarks are protected by intellectual property rights. A trademark identifies the brand owner of a particular product or service.
Trademark grants the right to use the registered trademark symbol: ®, after the completion of the Process.
It also grants the right to file a trademark infringement lawsuit in Court to protect our Misused logo and Goodwill.
When we say unique it also means that you need to get your trademark registered as soon as possible because it cannot be predicted as to when exactly someone else is going to have the same idea and get it registered before you do.
TM can be used from the date of filing of the application with authority. Trademark Authority generally takes approx one and half years to issue the certificate and since the date of certification, you become the legal owner of the Trademark of your brand name and use ® symbol with your brand name.
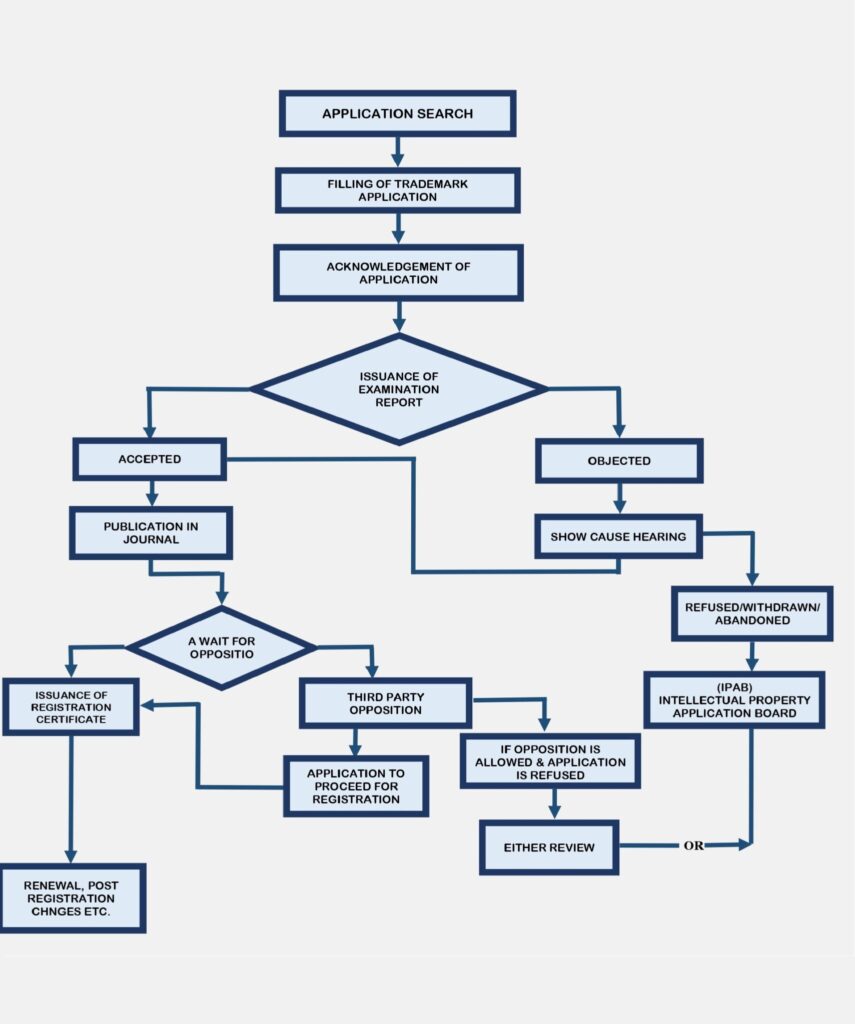
WE ARE DEALT WITH FOLLOWING PROCEDURE
- TRADEMARK REGISTRATION PROCESS
- TRADEMARK TRANSFERS AND ASSIGNMENTS.
- OPPOSITION ( does not apply in each and every application)
- TRADEMARK RENEWALS INTERNATIONAL
- TRADEMARK FILING
FREQUENTLY ASKED QUESTIONS
WHAT IS A TRADEMARK?
A trademark is a visual symbol which may be a word signature, name, device, label, numerals, or combination of colors used by one undertaking on goods or services or other articles of commerce to distinguish it from other similar goods or services originating from a different undertaking.
WHAT CAN BE TRADEMARKED?
- Business name, product name, website domain name, brand name, logo or slogan can be trademarked.
